时间:2023-12-21人气:-

争霸赛与排位赛:俱乐部在争霸赛或排位赛结束时,根据表现将获得相应的俱乐部铭牌。
铭牌自动装配:俱乐部团长可以选择想要展示的铭牌类型,当俱乐部获得该类型铭牌之一时,会自动装配到俱乐部头像下方。
铭牌有效期:俱乐部铭牌将持续七天,若七日后俱乐部没有再次获得该类型铭牌之一,则铭牌将消失。
二、俱乐部铭牌获得大全
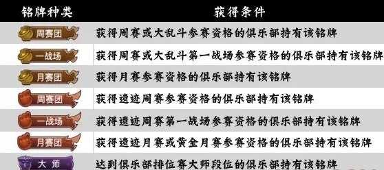
以下是不同类型铭牌的获得途径:
周费团铭牌:获得周赛或大乱斗参赛资格的俱乐部持有该铭牌。
一战场铭牌:获得同赛或大乱斗第一战场参赛资格的俱乐部持有该铭牌。
月赛团红色铭牌:获得月赛参赛资格的俱乐部持有该铭牌。
周赛团红色铭牌:获得遗迹同赛参赛资格的俱乐部持有该铭牌。
一战场红色铭牌:获得遗迹周赛第一战场参赛资格的俱乐部持有该铭牌。
月赛团红色铭牌:获得遗迹月赛或黄金月赛参赛资格的俱乐部持有该铭牌。
大师铭牌:达到俱乐部排位赛大师段位的俱乐部持有该铭牌。
王者铭牌:达到俱乐部排位赛玉者段位的俱乐部持有该铭牌。

三、咸鱼之王俱乐部玩法攻略:
合理控制俱乐部成员:初期不要过多人员,建议保持3人足矣。人员过多会导致击杀速度过快,错过boss击杀机会。
boss击杀与更新:boss是一次性的,击杀后不会复活,只能等游戏更新出新的boss。因此,要合理安排击杀时间。
增加成员:随着游戏进程,后期boss血量可能较高,这时可以适当增加成员,提高俱乐部的实力。
漏打boss解决方法:漏打boss的唯一解决方法是去找其他未击杀boss的俱乐部,或者自己创建新的俱乐部。
优先争取伤害排行前三:boss伤害排行榜前三的成员将获得币奖励最多,因此要争取在排行榜上有所斩获。
群策群力:建议在群里将所在大区的玩家拉到一个新群,创建自己的俱乐部群,协商多开几个俱乐部,控制成员人数。后期boss按情况慢慢合并,共同获取最大军团币。

精通咸鱼之王俱乐部铭牌的攻略是踏上胜利之路的关键,通过了解不同类型铭牌的获得途径,您可以精心规划俱乐部的成长路线,争取在每个赛季中获得更多荣誉和奖励,同时合理安排俱乐部成员,优化玩法策略,更是在挑战boss时的必备技巧。
特别声明:以上内容(如有图片或视频亦包括在内)为本平台用户上传并发布,本平台仅提供信息存储服务。